2,374円
パーク24のニュース
【サステナビリティアクション】パーク&ライドが可能なタイムズパーキングレール&カーシェアが可能なタイムズカーステーション5月のオープン情報
パーク24株式会社(本社:東京都品川区、社長:西川光一)は、温室効果ガスの排出量削減に繋がる移動法「パーク&ライド」および「レール&カーシェア」が可能なタイムズパーキングおよびタイムズカーステーションの2025年5月におけるオープン予定をお知らせいたします。
パーク24グループは、「時代に応える、時代を先取る快適さを実現する。」というグループ理念のもと、事業活動を通じて社会における様々な課題の解決に取組んでいます。ストレスのない移動環境を実現するために提供している駐車場サービスやカーシェアリングサービスにおいては、移動手段となるクルマが排出する温室効果ガスを削減するための仕組みおよびサービスの構築を推進しています。
駐車場サービスでは、自宅から最寄りの駅までクルマで行き、駅近くの駐車場にクルマを駐車して鉄道などの公共交通機関で目的地まで移動する「パーク&ライド」が可能な駐車場の開発を行っています。
カーシェアリングサービスにおいては、目的地の最寄駅まで鉄道などの公共交通機関で行き、降車後に駅近くのステーションからカーシェアリングのクルマで移動する「レール&カーシェア」ができるステーションを積極的に開設しています。
いずれもクルマと公共交通機関を併用することによりクルマの走行距離が減り、排出される温室効果ガス削減への寄与が期待できる移動法です。
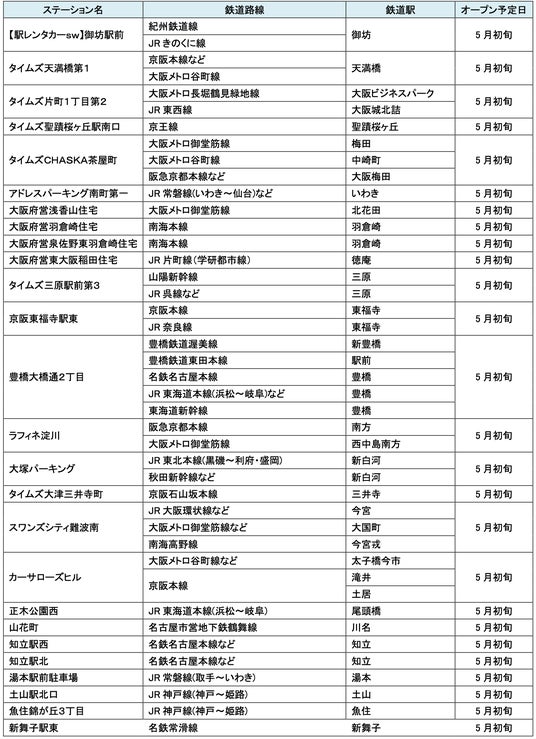
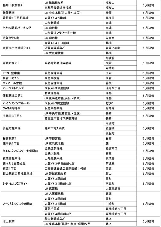
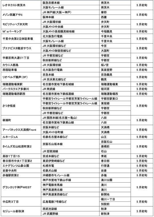
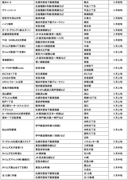
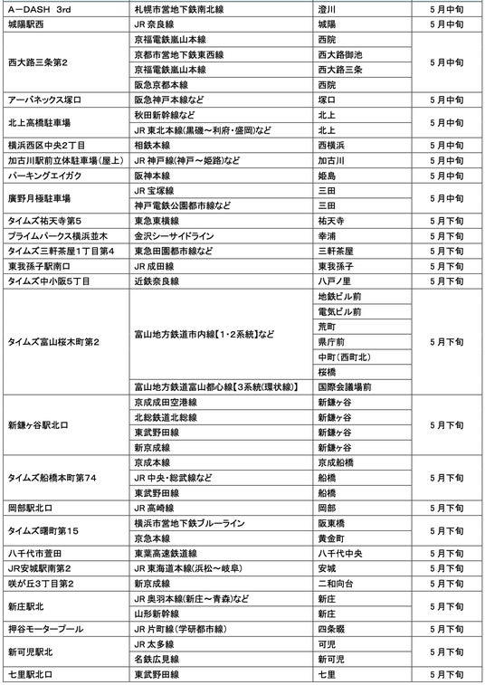
5月にオープンおよびオープン予定の「パーク&ライド」に適した駐車場は13件、「レール&カーシェア」に適したステーションは147件です。
駐車場およびカーシェアステーションのオープン予定については毎月第5営業日にお知らせいたします。
パーク24グループは今後も、社会がより豊かで魅力溢れるものになるよう「快適さ」を追求したサービスを創造するとともに、持続可能な社会の実現に向けて取組んでまいります。

■5月のオープン予定
※オープン予定は予告なく変更となる場合があります
【パーク&ライドに適した駐車場】タイムズの駐車場検索:https://times-info.net/


【レール&カーシェアに適したステーション】タイムズカー:https://share.timescar.jp/







パーク24グループは、「時代に応える、時代を先取る快適さを実現する。」というグループ理念のもと、事業活動を通じて社会における様々な課題の解決に取組んでいます。ストレスのない移動環境を実現するために提供している駐車場サービスやカーシェアリングサービスにおいては、移動手段となるクルマが排出する温室効果ガスを削減するための仕組みおよびサービスの構築を推進しています。
駐車場サービスでは、自宅から最寄りの駅までクルマで行き、駅近くの駐車場にクルマを駐車して鉄道などの公共交通機関で目的地まで移動する「パーク&ライド」が可能な駐車場の開発を行っています。
カーシェアリングサービスにおいては、目的地の最寄駅まで鉄道などの公共交通機関で行き、降車後に駅近くのステーションからカーシェアリングのクルマで移動する「レール&カーシェア」ができるステーションを積極的に開設しています。
いずれもクルマと公共交通機関を併用することによりクルマの走行距離が減り、排出される温室効果ガス削減への寄与が期待できる移動法です。
5月にオープンおよびオープン予定の「パーク&ライド」に適した駐車場は13件、「レール&カーシェア」に適したステーションは147件です。
駐車場およびカーシェアステーションのオープン予定については毎月第5営業日にお知らせいたします。
パーク24グループは今後も、社会がより豊かで魅力溢れるものになるよう「快適さ」を追求したサービスを創造するとともに、持続可能な社会の実現に向けて取組んでまいります。

■5月のオープン予定
※オープン予定は予告なく変更となる場合があります
【パーク&ライドに適した駐車場】タイムズの駐車場検索:https://times-info.net/


【レール&カーシェアに適したステーション】タイムズカー:https://share.timescar.jp/







この銘柄の最新ニュース
パーク24のニュース一覧- 前日に「買われた株!」総ザライ (2) ―本日につながる期待株は?― 2025/12/05
- パーク24は5日ぶり反発、七十七の駐車場管理・カーシェア事業の実証実験に協力◇ 2025/12/04
- パーク24がしっかり、タイムズパーキング売上高43カ月連続前年上回る 2025/11/18
- 2025年10月期 速報数値 10月度 2025/11/17
- 借入による資金調達に関するお知らせ 2025/11/17
マーケットニュース
- 大復活の拍動、10年超ぶり最高益へ突き進む「覚醒する5銘柄」精選 <株探トップ特集> (12/08)
- 明日の株式相場に向けて=SQ週に防衛関連株がスクランブル発進 (12/08)
- ダウ平均は反落して始まる ナスダックは上昇=米国株オープン (12/08)
- 本日の【新規公開(IPO)】公開価格決定 (8日大引け後 発表分) (12/08)
おすすめ条件でスクリーニングされた銘柄を見る
パーク24の取引履歴を振り返りませんか?
パーク24の株を取引したことがありますか?みんかぶアセットプランナーに取引口座を連携すると売買履歴をチャート上にプロットし、自分の取引を視覚的に確認することができます。
アセットプランナーの取引履歴機能とは
※アセプラを初めてご利用の場合は会員登録からお手続き下さい。